确定了,2026超级杯3月1日南京开球,北京国安对阵上海海港
发表时间:2026-01-06 19:40:04 浏览:0
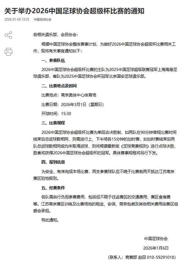
1月6日,中国足球协会发布《关于举办2026中国足球协会超级杯比赛的通知》,通知确认赛事将于3月1日15点30分在南京奥体中心体育场开球。据了解,2026中国足球协会超级杯比赛的主队
1月6日,中国足球协会发布《关于举办2026中国足球协会超级杯比赛的通知》,通知确认赛事将于3月1日15点30分在南京奥体中心体育场开球。
据了解,2026中国足球协会超级杯比赛的主队为2025中国足球超级联赛冠军上海海港足球俱乐部,客队为2025中国足球协会杯冠军北京国安足球俱乐部。
中国足协同时确认了本届超级杯的具体竞赛规则:“2026中国足球协会超级杯比赛为单回合决胜制,如两队在90分钟常规比赛时间结束后总进球数相同,则需进行上、下半场各15分钟的加时赛,如加时赛结束后两队总进球数相同或均未取得进球,则将根据最新版《足球竞赛规则》进行点球决胜,胜者将获得2026中国足球协会超级杯的冠军。”

来源:中国足球协会官方网站
推荐新闻
- 北京时间1月24日,中超联赛最新转会动态,大连英博的新外援斯坦丘终于顺利下树,保级球队青岛海牛的第4外援曝光。...发表于: 01-24 23:29
-
- 北京时间1月24日,中超联赛最新热身赛赛况,上海申花2-2战平俄超球队,连续3场热身赛不胜,新援拉唐破门。...发表于: 01-24 01:29
- 结束假期之后,上海海港目前已经正式开始了冬训。新赛季,主帅穆斯卡特任务依旧繁重,需要兼顾中超、足协杯及亚冠...发表于: 01-23 11:35
- U23亚洲杯半决赛,U23中国队3-0击败越南U23,队史首次杀进决赛。比赛结果和比赛过程都非常令人满意,下半场彭啸头...发表于: 01-22 11:38
- 北京时间1月20日,浙江队官方宣布国安前锋方昊加盟球队,将身披18号球衣。浙江队官方公告近日,浙江职业足球俱乐...发表于: 01-20 19:34
- 看来,深圳新鹏城新赛季冲超是认真的。这个冬窗,中超引援力度大的俱乐部有云南玉昆、辽宁铁人、浙江、深圳新鹏...发表于: 01-20 19:34
- 北京时间1月20日,中超联赛最新转会动态,升班马辽宁铁人再度官宣新援,27岁中场球员加盟;天津津门虎球员转投中甲...发表于: 01-20 19:34
-
- 沙特吉达的绿茵场上,当点球大战的最后一粒射门被李昊单掌拒之门外时,中国U23国足的历史性时刻终于到来。1月17...发表于: 01-18 11:36
录像/集錦
- 足球录像
- 篮球录像
- 足球集锦
- 篮球集锦
-
西甲 01-24 04:00
-
意甲 01-24 03:45
-
德甲 01-24 03:30
-
法甲 01-24 03:00
-
欧联杯联赛阶段 01-23 04:55
-
欧联杯联赛阶段 01-23 04:00
-
欧联杯联赛阶段 01-23 04:00
-
欧联杯联赛阶段 01-23 04:00
-
欧联杯联赛阶段 01-23 04:00
-
欧联杯联赛阶段 01-23 04:00
-
欧联杯联赛阶段 01-23 04:00
-
欧联杯联赛阶段 01-23 04:00
-
欧联杯联赛阶段 01-23 04:00
-
欧联杯联赛阶段 01-23 01:45
-
欧联杯联赛阶段 01-23 01:45
-
NBA 01-24 11:00
-
NBA 01-24 08:30
-
NCBA 01-23 19:35
-
CBA 01-23 19:35
-
CBA 01-23 19:35
-
CBA 01-23 19:35
-
NBA 01-23 08:00
-
CBA 01-22 20:00
-
CBA 01-22 19:35
-
CBA 01-22 19:35
-
CBA 01-22 19:35
-
NBA 01-22 10:30
-
CBA 01-21 19:35
-
CBA 01-21 19:35
-
NBA 01-21 11:00
-
西甲 01-24 04:00
-
德甲 01-24 03:30
-
友谊赛 01-23 22:30
-
欧联杯杯 01-23 04:00
-
欧联杯杯 01-23 01:45
-
沙特联 01-23 01:30
-
欧冠 01-22 04:00
-
欧冠 01-22 01:45
-
欧冠 01-21 04:00
-
足总杯 01-21 03:45
-
沙特联 01-21 01:30
-
西甲 01-20 04:00
-
英超 01-20 04:00
-
意甲 01-20 03:45
-
意甲 01-20 01:30
-
比赛集锦 01-24 19:35
-
比赛集锦 01-24 19:35
-
比赛集锦 01-24 19:30
-
比赛集锦 01-24 19:30
-
比赛集锦 01-24 17:00
-
比赛集锦 01-24 17:00
-
比赛集锦 01-24 11:00
-
比赛集锦 01-24 10:30
-
比赛集锦 01-24 09:00
-
比赛集锦 01-24 09:00
-
比赛集锦 01-24 08:30
-
比赛集锦 01-24 08:30
-
比赛集锦 01-24 08:30
-
比赛集锦 01-24 08:00
-
比赛集锦 01-23 20:00
热门标签
- 足球
- 篮球

